【世界艾滋病日】知艾防艾 健康常在——世界艾滋病日宣传活动温暖开展
世界艾滋病日
2025年12月1日是第38个“世界艾滋病日”。三环肿瘤医院党院办联合感控科、护理部等部门,开展“知艾防艾 健康常在”主题宣传咨询活动。医院通过发放科普资料、LED显示屏滚动播放相关信息、张贴宣传海报等多种形式,广泛普及艾滋病防治知识,增强群众防病意识,消除社会歧视,倡导科学防艾理念。
艾滋病日宣传活动
在宣传活动中志愿者发放《艾滋病防治手册》《性健康指南》等科普资料,向来院就诊患者普及科学防艾知识,内容涵盖“艾滋病传播途径”“窗口期与检测意义”“暴露后预防(PEP)”“抗病毒治疗进展”等核心内容,帮助市民建立科学认知。此次活动共发放健康教育宣传资料500余份。
防艾不仅是医疗问题,更是社会问题,让我们携手同行,了解防艾知识,关爱感染者,做自身健康的第一责任人——因为每一份努力,都在让世界更健康、更温暖!


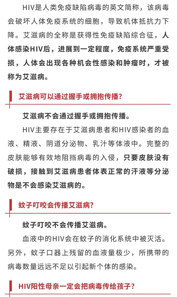
科普-艾滋病的10个真相





供稿:感控科、党院办
设计:宣传科













